
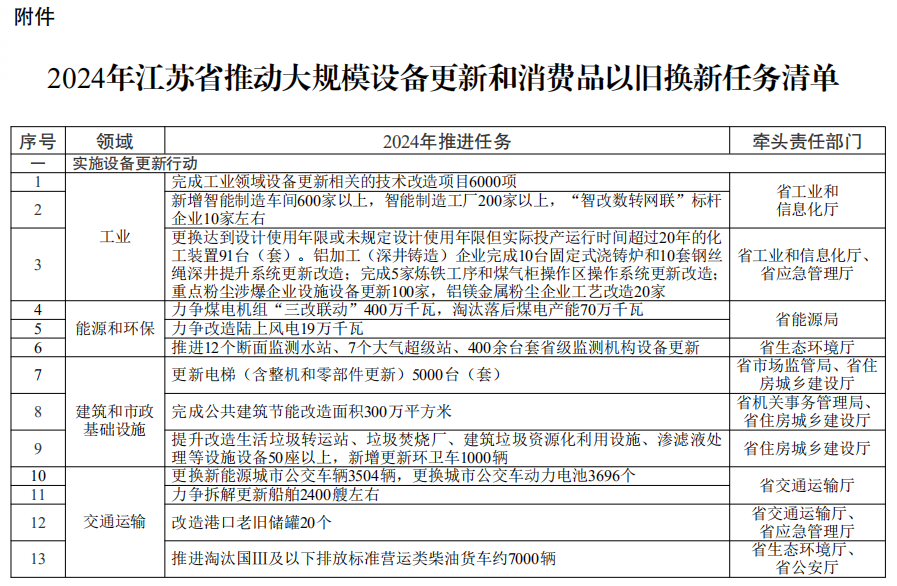
(苏政发〔2024〕41号)各市、县(市、区)人民政府,省各委办厅局,省各直属单位: 现将《江苏省推动大规模设备更新和消费品以旧换新行动方案》印发给你们,请认真贯彻落实。江苏省人民政府2024年5月6日(...
苏工信投资〔2024〕188号各设区市人民政府,省各有关部门和单位: 《江苏省推动工业领域设备更新实施方案》已经省人民政府同意,现印发给你们,请结合实际认真贯彻落实。江苏省工业和信息化厅江苏省发展和改革...


为培育壮大以制造业为主体的实体经济,推动产业链式布局、特色发展,激发创新活力,优化经济结构,高水平构建现代化经济体系,奋力打造产业转型提质示范区,市政府出台《泰兴市促进实体经济高质量发展的若干...

2023年7月19日发布意见指出 民营经济是推进中国式现代化的生力军是高质量发展的重要基础是推动我国全面建成社会主义现代化强国、实现第二个百年奋斗目标的重要力量意见要求 坚持社会主义市场经济改革方向坚持两...
中共江苏省委江苏省人民政府印发关于促进经济持续回升向好的若干政策措施的通知各市、县(市、区)党委和人民政府,省委各部委,省各委办厅局,省各直属单位: 《关于促进经济持续回升向好的若干政策措施》已...
为充分发挥党委政法委统筹协调和市企业联合会桥梁纽带的作用,搭建政法机关与企业和企业家之间有效沟通的绿色通道,共同维护企业和企业家合法权益,让企业放心投资、专心创业、安心经营。近日,市委政法委印...

昨天(2023年8月4日),国家发展改革委、财政部、国家能源局联合发布了《关于做好可再生能源绿色电力证书全覆盖工作促进可再生能源电力消费的通知》(以下简称《通知》)。该《通知》明确,绿证是我国可再生能源...

为全面贯彻落实党的二十大精神,准确把握高质量发展根本要求,引导广大工业企业勇于争先,争创标杆,加快培育一批对全市高质量发展具有引领作用的标杆企业,现特制订本办法: 一、评选对象 评选期内,...
[编者按] 《江苏省集体协商条例》总结凝练我省集体协商工作的实践经验和特色成果,顺应劳动关系的时代变革,着力解决集体协商既有立法刚性不足等问题。为了规范平等协商、集体合同的签订和履行,2004年《江苏...
一、持续加大财税支持力度 1、对住宿餐饮、文体娱乐、交通运输、 旅游、零售、仓储行业纳税人和增值税小规 模纳税人,暂免征收 2023 年上半年房产 税、城镇土地使用税。其他行业纳税人生产 经营确...
苏财金〔2023〕22号 一、贷款支持对象。专项贷款总规模 100 亿元,用于支持我省 2021 年底前注册 登记成立、受疫情影响较大、面临暂时流动 性困难且当前仍正常生产经营的中小微企 业(不含个体工商户)...
重点任务 (一)优质企业梯度培育工程。 围绕重点集群和产业链及工业五基 领域,聚焦高新技术企业、科技型中小企 业、四新类(新技术、新产业、新业态、新 模式)企业,扩充完善优质企业培育库,加 ...


(苏政发〔2024〕41号)各市、县(市、区)人民政府,省各委办厅局,省各直属单位: 现将《江苏省推动大规模设备更新和消费品以旧换新行动方案》印发给你们,请认真贯彻落实。江苏省人民政府2024年5月6日(此件公开发布)江苏省推动大规模设备更新和消费品以旧换新行动方案 根据《国务院关于印发〈推动大规模设备更新和消费品以旧换新行动方案〉的通知》(国发〔2024〕7号),结合我省实际,制定本行动方案。 一、总...

苏工信投资〔2024〕188号各设区市人民政府,省各有关部门和单位: 《江苏省推动工业领域设备更新实施方案》已经省人民政府同意,现印发给你们,请结合实际认真贯彻落实。江苏省工业和信息化厅江苏省发展和改革委员会江苏省财政厅中国人民银行江苏省分行国家税务总局江苏省税务局江苏省市场监督管理局国家金融监督管理总局江苏监管局2024年5月27日江苏省推动工业领域设备更新实施方案 为贯彻落实党中央、国务院和省委、省...


为培育壮大以制造业为主体的实体经济,推动产业链式布局、特色发展,激发创新活力,优化经济结构,高水平构建现代化经济体系,奋力打造产业转型提质示范区,市政府出台《泰兴市促进实体经济高质量发展的若干意见》。全力支持新型工业化发展支持规模企业做大做优做强 对工业发展规模首次达到 200 亿元、100 亿元、50 亿元、10 亿元的企业,分别最高奖励企业经营管理团队(团队名单由企业提供,并负责分配奖金,下同...

2023年7月19日发布意见指出 民营经济是推进中国式现代化的生力军是高质量发展的重要基础是推动我国全面建成社会主义现代化强国、实现第二个百年奋斗目标的重要力量意见要求 坚持社会主义市场经济改革方向坚持两个毫不动摇意见提出 持续优化民营经济发展环境加大对民营经济政策支持力度强化民营经济发展法治保障着力推动民营经济实现高质量发展促进民营经济人士健康成长持续营造关心促进民营经济发展壮大社会氛围

中共江苏省委江苏省人民政府印发关于促进经济持续回升向好的若干政策措施的通知各市、县(市、区)党委和人民政府,省委各部委,省各委办厅局,省各直属单位: 《关于促进经济持续回升向好的若干政策措施》已经省委常委会会议、省政府常务会议审议通过,现印发给你们,请结合实际认真贯彻落实。中共江苏省委江苏省人民政府2023年8月30日(此件公开发布)关于促进经济持续回升向好的若干政策措施 为深入贯彻习近平总书记参...

为充分发挥党委政法委统筹协调和市企业联合会桥梁纽带的作用,搭建政法机关与企业和企业家之间有效沟通的绿色通道,共同维护企业和企业家合法权益,让企业放心投资、专心创业、安心经营。近日,市委政法委印发了《市政法委、市企业联合会优化法治化营商环境联席会议制度》,主要内容包括: 一、指导思想 坚持以习近平新时代中国特色社会主义思想为指导,深入贯彻落实党的二十大、中央经济工作会议精神和习近平总书记...

昨天(2023年8月4日),国家发展改革委、财政部、国家能源局联合发布了《关于做好可再生能源绿色电力证书全覆盖工作促进可再生能源电力消费的通知》(以下简称《通知》)。该《通知》明确,绿证是我国可再生能源电量环境属性的唯一证明,也是认定可再生能源电力生产、消费的唯一凭证,1个绿证单位对应1000千瓦时可再生能源电量。那么:1 什么是绿证呢?2 绿证发展的历程是怎样的?3 为什么要出台新的绿证制度?4 绿...


为全面贯彻落实党的二十大精神,准确把握高质量发展根本要求,引导广大工业企业勇于争先,争创标杆,加快培育一批对全市高质量发展具有引领作用的标杆企业,现特制订本办法: 一、评选对象 评选期内,获得市政府表彰奖励的工业经济和开放型经济工作先进集体十强工业等多项荣誉称号的工业企业。每届评选表彰6家。 二、评选时间 泰兴市第一届工业经济高质量发展标杆企业评选年度为2020年-2022年,此后每三年评选...

[编者按] 《江苏省集体协商条例》总结凝练我省集体协商工作的实践经验和特色成果,顺应劳动关系的时代变革,着力解决集体协商既有立法刚性不足等问题。为了规范平等协商、集体合同的签订和履行,2004年《江苏省集体合同条例》即已颁布。通过近20年的持续推进,我省集体协商工作在取得重要成效的同时,也暴露出集体协商责任主体不明确、执法难到位、对于不愿开展集体协商的用人单位缺乏法律约束力等薄弱环节。新制定的条例既...

一、持续加大财税支持力度 1、对住宿餐饮、文体娱乐、交通运输、 旅游、零售、仓储行业纳税人和增值税小规 模纳税人,暂免征收 2023 年上半年房产 税、城镇土地使用税。其他行业纳税人生产 经营确有困难的,可申请减免房产税、城镇 土地使用税。 2、允许生产性服务业纳税人按照当期 可抵扣进项税额加计5%抵减应纳税额;允 许生活性服务业纳税人按照当期可抵扣进 项税额加计10%抵减应纳税额。 3、省工...

苏财金〔2023〕22号 一、贷款支持对象。专项贷款总规模 100 亿元,用于支持我省 2021 年底前注册 登记成立、受疫情影响较大、面临暂时流动 性困难且当前仍正常生产经营的中小微企 业(不含个体工商户),主要包括制造业、交 通运输、批发零售、住宿餐饮、文体旅游等 行业。 二、贷款额度、利率和期限。符合条件 的中小微企业,单户贷款额度最高1000万 元。贷款发放日期不晚于 2023 年 12 月 31 日,先到...

重点任务 (一)优质企业梯度培育工程。 围绕重点集群和产业链及工业五基 领域,聚焦高新技术企业、科技型中小企 业、四新类(新技术、新产业、新业态、新 模式)企业,扩充完善优质企业培育库,加 强动态管理,做好跟踪监测,实施精准培 育。 (二)创新能级提升工程。 围绕重点产业链关键环节,结合国家 产业基础创新发展目录,发布关键核心技 术(装备)攻关计划,通过揭榜挂帅、竞争立 项等方式,每...
